本文内容仅为示例性质,旨在提供参考理解,并不能代表真实应用场景下的实际效果。请以您在实际操作或体验过程中的具体情况为准。如有任何疑问或需要进一步的说明,欢迎随时向我们咨询。
一、外形
1、规则外形:具有明确、规律的几何特征的形状
如图示例:

2、不规则外形:不具备明显规律性、对称性或标准化特征的形状
如图示例:

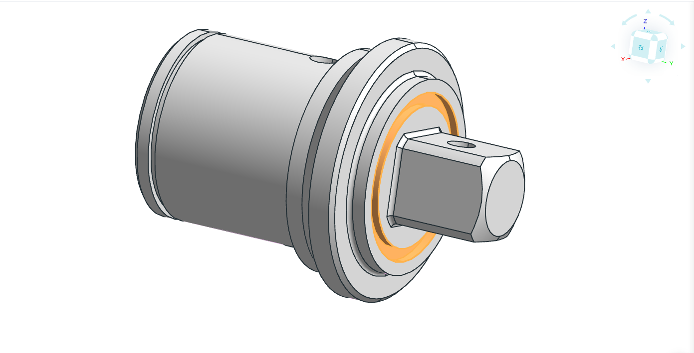
3、圆件外形:通常指的是具有圆形横截面的零件,外形上有回转体结构特征。


二、孔
1、简单孔:无复杂的结构元素
如图示例:

2、沉头孔:孔口位置低于零件表面,形成一个与紧固件头部相匹配的凹陷区域
如图示例:

3、螺纹孔:具备内螺纹的孔结构 ,考虑设计3D并不会直接绘制螺纹,系统将匹配底孔的孔径来判断是否为螺纹孔
4、中心孔:指在圆形零件(如轴、盘、套筒等)的中心位置加工出的孔。


三、槽
1、规则槽:矩形槽、U形槽等槽形状规则。

2、锯片槽:在锯片基体上开凿的具有一定形状、深度和间距的凹槽。


3、不规则槽:槽的形状、大小、深度和分布不遵循常规规则或标准模式的凹槽。

4、卡簧槽:指在轴或孔的内壁上加工出来的槽形结构,专门用于安装卡簧(挡圈或卡环)。

5、环形槽:也称为环槽或环形沟槽,是在轴或孔的内表面或外表面沿圆周方向加工出的凹槽,形状呈环状。

6、键槽:通常是在轴或孔的内表面加工出的一种狭长的槽形结构,用于安装键。

7、内圆键槽:通常是指在孔或轴的内侧表面加工出的狭长槽,用于安装键。键是一种机械连接件,用于在轴与轴上的旋转零件(如齿轮、皮带轮、飞轮等)之间传递扭矩,同时提供轴向定位,防止零件沿轴向滑动。
四、凸台:在零件主体上向上凸起的局部结构,形状可以是圆形、矩形、多边形或其他不规则形状,具有一定的高度和底面积。

五、台阶
1、台阶:零件表面沿某一轴向(如轴向、径向)逐渐或阶梯式变化的高度差结构,形成类似楼梯状的层次。

2、外圆台阶:指的是轴的直径在某一处突然变化,形成两个或多个不同直径的圆柱面之间的过渡区域。

3、内圆台阶:指的是在孔内壁上直径发生变化的部分,形成两个或多个不同直径的圆柱孔段之间的过渡区域。


4、圆锥台阶:指的是在圆锥形零件上直径或半径发生突变的区域,形成不同直径或半径的圆锥段之间的过渡。

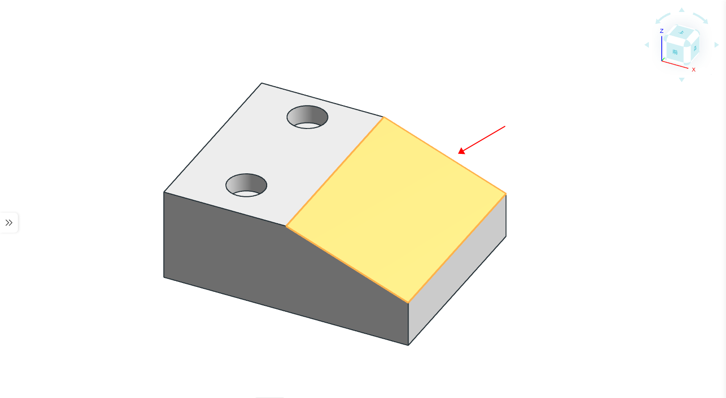
六、斜面:在零件表面或结构中呈一定角度倾斜的平面。


七、曲面:在空间中由一条或多条曲线围成的光滑连续的二维表面。

Copyright © 2010-2026 东莞怡合达自动化股份有限公司 版权所有 粤ICP备14032684号
营业执照: 91441900566614589Q
